Well
that was a long hiatus. Between pushing out a paper, TA-ing
two classes, and getting distracted with fiction writing, this blog
went way on the back burner for a couple of months.
I
was frankly surprised and flabbergasted by the degree of interest my
first post got. I just play an astrobiology type on the internet, I'm
really just a molecular biologist with a hobby. I got a number of
interesting pointers to recent research, a lot of interesting
questions, and spoke to a number of very interesting people actually
working in the field of astrobiology! As a result, I'm putting the
next topic (our own solar system and its history) on hold for a
little bit and going a little more in depth into our solar system's
cosmological position in space and time. The more I look into this,
the more clear it becomes to me that we are utterly typical in terms
of where and when you'd expect a complex biosphere to form – on a
coarse scale, at least. Some interesting questions still arise about
the sort of star we find ourselves around.
Anyway,
in my last post I mentioned a recent study (Sobral 2012,
http://arxiv.org/abs/1202.3436)
which looked at star formation rates across cosmological time using
proxy measurements, finding a precipitous decline in star formation
rates for many gigayears. I can do better than this – I think I can
put some rough numbers on our star, planet, and biosphere's relative
position in time and how typical it is drawing from multiple sources.
Numerous
publications for decades at this point have performed similar
measurements of star formation rate over time, and all those with
sufficient detail reveal one, simple, important fact: the rate of
star formation per unit mass in the universe as a whole is decaying
exponentially, and has been for most of the history of the universe.
I could point to a number of publications for this, but for the
purposes of this post I will use Yuskel, 2008:
http://arxiv.org/abs/0804.4008.
This group collated a number of datasets and fit an equation to the
star formation rate going all the way back to when the universe was
less than a billion years old. I've reproduced a figure from Horuchi,
2010 (http://arxiv.org/abs/1006.5751)
which while not actually being ABOUT star formation rates takes the
fit from Yuskel and compares it to multiple data sets, supporting its
validity:
There's
a couple of things going on here. Firstly, note that the star
formation rate is given in terms of something called Z – the
redshift. Astronomers love talking about their observations in terms
of redshift because it is directly observable and related to
both distance and age of what you are looking at. You look and you
see something that should be radiating at wavelength X instead
radiating at wavelength X*(Z+1). That observation is generally
incontestable. But to turn that observation into a distance or time
you need to start messing around with cosmological models which,
although they have been converging to a pretty tight focus in recent
years are still open to refinement and change. It's generally better
to keep your data in the raw observational form as a result.
Secondly,
note the FORM of the equation of best fit. Since around Z = 1,
corresponding to more than eight billion years ago, the star
formation rate has been cratering. As the universe has expanded over
that timeframe, star formation rate has very closely tracked [size of
the universe]^-3.4th. The plateau of steady high star
formation rates lasted only about 3 or 4 gigayears, long before our
Sun formed. This represents huge bursts of star formation from young
galaxies and giant ellipticals that formed and burned out young.
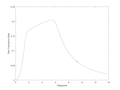
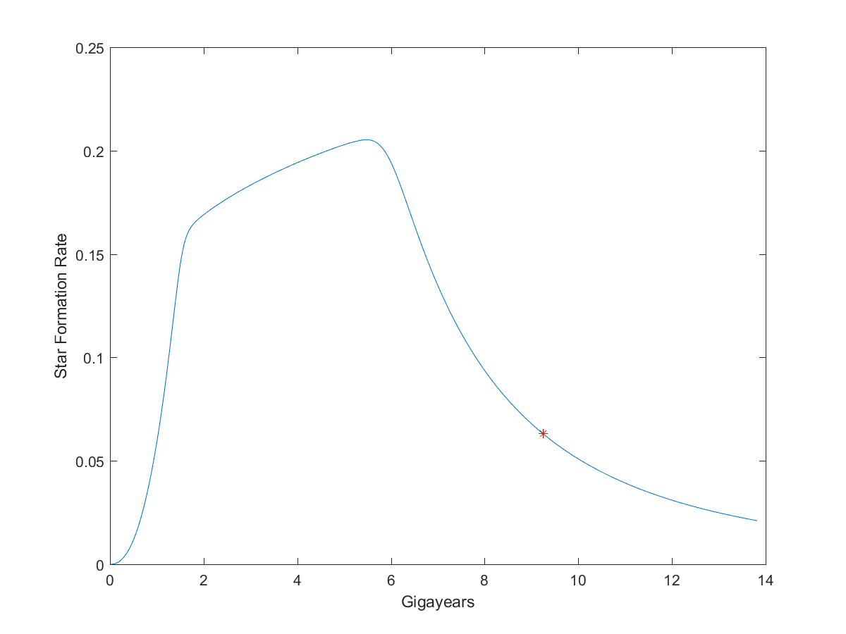
If I want to get an idea of the total number of stars that have been born and will ever be born, I need to turn this function of star formation rate at a given Z (expressed in solar masses formed per comoving cubic megaparsec per year so as to normalize for the expansion of the universe) into a function of star formation rate at a given absolute time, project it forward with reasonable assumptions, and integrate. Here is a graph of Z with respect to T from the best modern cosmological models:
Redshift
changes with time very differently when the universe is
matter-dominated (blue line), has a roughly even amount of matter and
dark energy (red line), and when it is dark-energy-dominated (green
line). Whatever the case, I can use the relationship between redshift
and time to turn the graph of star formation rate across redshift
into star formation rate over time for the history of the universe so
far:
The red dot represents the formation of the Sun, and the end of the blue line the present day at t = 13.82 gigayears. As you can see, the vast vast majority of star formation occurred before our Sun was born.
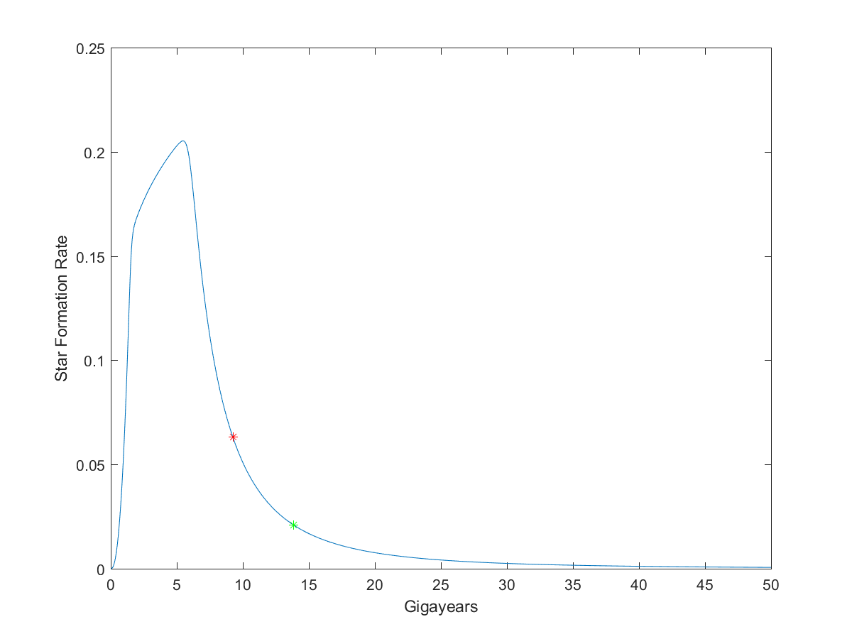
How
to project this plot forward into the future in order to determine
how many stars will ever live? I have made two executive decisions.
Firstly, I have decided to simply project the exponential decay that
has been occurring since Z=1 forward into the future, for reasons
that I will get to later. Secondly, I have decided to break with a
slavish devotion to the redshift numbers of the far future, once the
universe has turned completely dark-energy dominated. Instead, I will
keep the same function of Z with T and therefore the same function of
star formation over time that has held since approximately Z=1,
because I fail to see how simply increasing the distance between
galaxy clusters more and more rapidly as will happen once the
universe is dark energy dominated will change star formation rates
within the clusters. It doesn't make a huge difference, going one way
or the other changes the final numbers by less than five percent.
Anyways,
after much obsessive faffing around with these equations in matlab to
deal with the above set of assumptions, I projected star formation
rates forward into the future to get the following graph. The red dot
continues to represent the formation of the Sun, and the green dot
the present day:
The
decline is striking.
By
integrating this curve forward, we can get an idea of where the Sun
lays in the final star-order of the universe. I have normalized the
graph to the (finite) number of stars that will ever exist when you
integrate out to infinity:
In
short, we find that the
Sun was born when ~79% of stars that will ever exist already existed,
and at the present moment ~90% of all stars that will ever exist
already exist.
Thus, the sun is a relative but by no means extreme latecomer to the
universe, and despite existing near the beginning of an apparently
open-ended universe its time of formation is not terribly special.
The
universe is full to bursting with hydrogen and helium, only the
tiniest fraction having been converted into heavy elements by being
consumed in stars. Naively one might assume that all this gas would
eventually condense down into stars one day. Recent results in
astrophysics are suggesting reasons, however, that this probably
won't happen – reasons for my continued use of the exponential
decay of the universal star formation rate in my above analysis, as
processes happening today continue. In my last post, I mentioned the
life histories of various types of galaxies and how they suggested
that star formation might be closer to finishing than starting. I
feel compelled to go into a little bit more detail here, speaking
more in terms of what happens to all the gas that could form stars
but doesn't using recent astrophysical results.
When
you look out into the universe, the vast vast majority of elliptical
type galaxies are very red due to the age of their stars and are not
forming stars, whether they have an internal reservoir of gas within
their dark matter halo or not – see
http://www.dailygalaxy.com/my_weblog/2014/02/giant-elliptical-galaxies-why-are-they-red-and-dead.html
for a discussion on this. Big spirals are mostly
forming stars at a steady clip, with only a few tapering down and
turning 'green' or eventually 'red' from their initial 'blue' status.
Recently, a project called GalaxyZoo which has automated and
crowdsourced the analysis of huge numbers of new galaxies observed in
the Sloan Digital Sky Survey has taken a very quantitative look at
star formation across galaxy types in the universe, and come up with
some striking conclusions:
These studies were able to get more information than the instantaneous rate of star formation, and look back along the history of the galaxies by looking at light of different frequencies – huge stars that don’t live long make lots of ultraviolet, stars like our Sun peak in the green light, while long lived stars peak in the red. They were able to see that among elliptical galaxies, the tiny fraction that are star-forming mostly show evidence of recently being involved in mergers, and that all those that are red and green colored show spectral patterns indicative of very rapid shutdown of star formation, faster than can be accounted for by star formation eating up available gas. They call this fast star-formation shutdown 'quenching'. Something about their formation, either primordially or via mergers of spirals, puts their gas into forms that cannot form stars. The prime suspect is the initiation of regular energetic outbursts from their large central black holes, heating the gas and rendering it too turbulent.
This actually dovetails interestingly with another problem in astrophysics: the 'cooling paradox'. As I mentioned, about 90% of the baryonic mass of the universe is in the form of X-ray hot gas clouds blanketing entire galaxy clusters (largely outside the dark matter halos of individual galaxies). This gas is ridiculously thin and immensely hot, and radiating energy rapidly in the X-rays. It turns out that when you figure out how much mass is in these gas clouds and how much energy they are radiating in the X-rays, they should cool and sink down to the centers of the clusters on a timescale of gigayears, probably turning into cool gas flows onto the large galaxies at the centers of these clusters. But they don't. Looking back in time across the universe they are at more or less the same temperature now as they always have been and never seem to cool despite the fact that they are radiating energy. In recent years, for various reasons (images of turbulence in the gas, calculations of the available energy) the prime suspect for the energy source keeping these gas clouds energized has become supermassive black hole jets.
Anyways, as for spiral galaxies, they were able to model the distribution they saw (most of which are forming stars at a steady rate, some of which are tapering off, and some of which are red and dead) as a mixture of populations. One population is forming stars at a steady slowly decreasing rate, much like ours. Another is quenching on a much slower timescale than ellipticals, indicative of a cut-off of gas inflow into their star-forming discs and star formation then slowly depleting their reservoir of gas over a 1-2 gigayear timescale, likely caused by events in their immediate galactic neighborhood disrupting the inflows of cool gas within their dark matter halos onto their star forming discs.
All of this suggests to me that the decline in star formation rate seen across the cosmological past represents larger and larger fractions of galaxies quenching along with slow decreases in star formation rates within individual galaxies, and that the numbers I produced above have at least some semblance of validity. I can't, of course, rule out the possibility that galaxy quenching is a temporary or cyclical phenomenon on very long timescales, or that there's some special subset of galaxies that will never quench and will use up all their gas. But these numbers are a good start.
****
These numbers are, however, numbers about STARS and the Sun's position in star-order. And as vital as stars are for life, we don't live on a star. We live on a terrestrial planet. And this makes a difference.
The huge bolus of star formation early in the universe consisted of many low-metallicity stars at the starts of spiral galaxies and the fast star formation bursts of elliptical galaxies. Many of these stars are probably not suitable for the creation of terrestrial planets and thus biospheres-as-we-know-them. In order to get a handle on Earth's position in planet-order we need to normalize this. I am utterly unprepared to do this rigorously since the astronomical community as a whole hasn't got a good handle on planet formation - if there's one incontrovertible takeaway from the Kepler mission, this is it. I can, however, pull up some numbers that are better than nothing and layer them on top of my star formation numbers and see what comes out.
I will be taking data from a paper (Behroozi & Peeples, 2015: http://arxiv.org/pdf/1508.01202v1.pdf) that made the rounds last year suggesting that Earth came in the 8th percentile of terrestrial planets (that is, 92% come after us). Their conclusion is suspect because it comes from the assumption that ALL gas within galactic dark matter halos will eventually form stars. However, the authors include a nice set of metallicity normalizations that they apply to the early universe that I will take in its entirety, as it is far too complicated for someone like me who doesn't study cosmology professionally to critique.
In this work, all stars are assumed to form terrestrial planets with a power-law dependence on metallicity and a sharp metallicity cutoff for 'gas planet' formation is assumed. I will use both these functions, on the chance that either of them is relevant - again, nobody really understands planet formation. I find myself suspecting that the latter is more relevant due to some talks I've seen on solar system structure and planet formation modeling, but I really don't know.
This work finds that using a power law metallicity dependence, the Eartth is younger than ~83% of currently existing planets, and that with a sharp metallicity cutoff our planetary system is younger than ~64% of currently existing systems (both of these numbers shamelessly scraped from graphs). Now I apply an almost certainly oversimplified and wrong assumption: that the fraction of star systems that have been planet-forming has been constant since the formation of the Sun, on the theory that the pollution of heavy elements is more or less complete.
Applying these numbers, I estimate the following positions of the Earth and by extension our biosphere in planet-order:
Under the power-law metallicity assumption, Earth shows up as younger than 72% of planetary systems that will exist.
Under a sharp metallicity-cutoff assumption, Earth shows up as younger than 51% of planetary systems that will exist.
In the words of the first person I showed these calculations to, these numbers are very interesting in that they are very boring. We find ourselves in an unremarkable position in terms of planet-formation order. We are not early and other explanations for the so-called Fermi pardox must be invoked.
Wow this post has gotten long. I still have some thoughts on other large-scale considerations about our position in space and time - namely why we find ourselves around a star as large and relatively short-lived as the Sun (larger than most stars) and not, say, 30 billion years into the lifespan of a small star born at the same time as the Sun but with a 40 billion year lifetime. I will save that for another revisit to this topic. Stay tuned for my original intent, talking about our own solar system.





No comments:
Post a Comment